特殊儿童入户指导
发布机构:中国乡村发展基金会
已募善款:110004.21 元 筹款目标: 110000.00 元
项目已完结
参捐人数:19361 人参与捐助
上线时间:上线筹款10.7年
项目介绍
善款去向
财务披露
机构信息
【项目简述】
自闭症的康复需要教育机构与家庭的有机结合,然而在家庭中,许多家长不懂得因地制宜,灵活机动地运用家庭的基本条件来进行生活化训练,也使得孩子的社会化功能得不到锻炼,甚至在机构习得的知识技能也不能很好的运用到日常生活中,这样便导致孩子的康复走入了一个“死胡同”,对其未来的生存发展很不利。
自闭症的康复需要教育机构与家庭的有机结合,然而在家庭中,许多家长不懂得因地制宜,灵活机动地运用家庭的基本条件来进行生活化训练,也使得孩子的社会化功能得不到锻炼,甚至在机构习得的知识技能也不能很好的运用到日常生活中,这样便导致孩子的康复走入了一个“死胡同”,对其未来的生存发展很不利。
- 【我们要做什么】厦门爱慧致力于提供自闭症儿童康复及家庭服务,并积极响应社会倡导。荣获"福建省优秀残疾人康复定点机构"、"厦门市残疾儿童定点康复机构"。

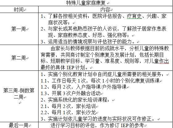
- 【我们怎么做】 ◎项目预算:为特殊儿童家庭康复项目每期学员25名,每期入户指导课10节,每节课成本200元,20元为项目执行与管理费用,共2期,总经费为:25名*10节*220元*2期=110000元。 此次所筹的资金将全部用于每月2的入户指导课程,该课程结合特殊儿童的个别化教育计划方案开展到宅执行,指导家长学习改善特殊儿童生活自理能力、居家能力的技能以及游戏陪伴的等技能。 ◎项目执行机构:厦门市爱慧自闭症康复中心

- 【项目故事】“这些我都教过,但他还是不会,其实我也不知道该教什么……” 小超妈是个积极的家长,在家里经常教孩子学习、教孩子生活自理,包括数数、认识水果、使用筷子、穿脱衣服等等。可是孩子似乎不领情,依旧无法使用筷子,说不出所学的东西。

- 特殊儿童入户指导 我们希望能够为特殊儿童提供入户指导服务,由专业人员进入家庭,为有特殊需要儿童提供评估建议,给家长提供适合的家庭疗育策略,提供给家长家庭康复的辅具与训练建议,发展特殊儿童的生活自理能力、居家能力和社区适应能力。

- 正在加载数据,请稍候
支付宝公益平台募款财务披露
善款支出金额: 暂无财务进展
机构信息
中国乡村发展基金会
捐赠票据
【捐赠须知】捐赠资金应属于捐赠人有权处分的合法财产
感谢您对中国乡村发展基金会的关注和支持!
为保障每一位捐赠人的权益,中国乡村发展基金会将为您开具电子捐赠票据,您可以在【支付宝公益】-【我的】-【票据】申请开具电子捐赠票据,系统将在48小时内为您开具电子捐赠票据。
在线申请目前仅支持捐款两年内的捐赠票据,如需申请其他时间捐赠票据或有其它问题,请拨打热线010-62655199(工作日9:00-12:00,13:30-17:30)。
再次感谢您对我们工作的支持和理解,祝您生活愉快!
感谢您对中国乡村发展基金会的关注和支持!
为保障每一位捐赠人的权益,中国乡村发展基金会将为您开具电子捐赠票据,您可以在【支付宝公益】-【我的】-【票据】申请开具电子捐赠票据,系统将在48小时内为您开具电子捐赠票据。
在线申请目前仅支持捐款两年内的捐赠票据,如需申请其他时间捐赠票据或有其它问题,请拨打热线010-62655199(工作日9:00-12:00,13:30-17:30)。
再次感谢您对我们工作的支持和理解,祝您生活愉快!