阳光微笑护齿行动
发布机构:中华社会救助基金会
已募善款:122104.37 元 筹款目标: 122000.00 元
项目已完结
参捐人数:26637 人参与捐助
上线时间:上线筹款10.7年
项目介绍
善款去向
财务披露
机构信息
【项目简述】
农村的留守儿童、城市的流动儿童在享受教育和卫生资源上,无法与同龄城市儿童相比。临床上看到大多数父母由于缺乏意识或没有机会得到牙齿保健知识的普及,如正确刷牙方法、窝沟封闭和涂氟是预防龋齿(虫牙)的最重要手段,导致超过90%以上的农民工子女都存在牙齿问题。儿童在3-13岁牙齿的状况会直接影响到他们未来的生长发育和智力发展,及整个健康系统的有效运行。
【我们要做什么】
阳光微笑护齿行动旨在:为云南贫困地区儿童和在昆明的农民工父母和子女提供牙齿和其他卫生初级保健知识,同时为农民工子女提供必要的牙齿保健措施。
◎为什么要预防龋齿?
很多家长认为孩子的牙发生龋坏没有啥大问题,乳牙反正都要换牙的,换了的牙以后就高枕无忧了,其实这种想法是不正确的,这对小孩的身心都会有一定的影响。牙龋齿必须治疗,小孩正处在成长阶段,补充营养很重要,如果牙齿出现了问题,咀嚼功能就会受到影响,可能会引起营养不良,严重的龋病会进一步发展成为牙髓病、根尖周病。乳牙龋齿甚至可能会影响继承恒牙的发育,恒牙的龋齿将会造成牙列过早缺失进而影响全身的健康。如果乳牙龋齿不治疗可能会引起乳牙过早的脱落,继而使恒牙萌出时因位置不足而导致牙列不齐,影响美观。
【我们怎么做】
1.我们走进项目地,将为孩子们带去正确刷牙、洗手、营养健康、性别自我保护的一些小课程,让孩子们在开心的环境中学习到卫生保健的小知识。
2.在城市农民工子女集聚区和一些条件允许的农村区域,我们将为孩子们做免费的窝沟封闭和氟化物防龋处理,同时根据医学知识为孩子的健康提出卫生保健建议。
3.对困难家庭的孩子我们将赠送护牙三件套,特困家庭需要治疗的牙齿给予治疗指导或是一定经济资助。
4.同时我们也将招募医学院校在读大学生参与护齿项目活动作为社会实践,让这些未来的医务工作者了解处于中国最底层儿童的医疗保健现状,为他们提供志愿服务,激发他们未来救世济人的职业责任感和使命感。
农村的留守儿童、城市的流动儿童在享受教育和卫生资源上,无法与同龄城市儿童相比。临床上看到大多数父母由于缺乏意识或没有机会得到牙齿保健知识的普及,如正确刷牙方法、窝沟封闭和涂氟是预防龋齿(虫牙)的最重要手段,导致超过90%以上的农民工子女都存在牙齿问题。儿童在3-13岁牙齿的状况会直接影响到他们未来的生长发育和智力发展,及整个健康系统的有效运行。
【我们要做什么】
阳光微笑护齿行动旨在:为云南贫困地区儿童和在昆明的农民工父母和子女提供牙齿和其他卫生初级保健知识,同时为农民工子女提供必要的牙齿保健措施。
◎为什么要预防龋齿?
很多家长认为孩子的牙发生龋坏没有啥大问题,乳牙反正都要换牙的,换了的牙以后就高枕无忧了,其实这种想法是不正确的,这对小孩的身心都会有一定的影响。牙龋齿必须治疗,小孩正处在成长阶段,补充营养很重要,如果牙齿出现了问题,咀嚼功能就会受到影响,可能会引起营养不良,严重的龋病会进一步发展成为牙髓病、根尖周病。乳牙龋齿甚至可能会影响继承恒牙的发育,恒牙的龋齿将会造成牙列过早缺失进而影响全身的健康。如果乳牙龋齿不治疗可能会引起乳牙过早的脱落,继而使恒牙萌出时因位置不足而导致牙列不齐,影响美观。
【我们怎么做】
1.我们走进项目地,将为孩子们带去正确刷牙、洗手、营养健康、性别自我保护的一些小课程,让孩子们在开心的环境中学习到卫生保健的小知识。
2.在城市农民工子女集聚区和一些条件允许的农村区域,我们将为孩子们做免费的窝沟封闭和氟化物防龋处理,同时根据医学知识为孩子的健康提出卫生保健建议。
3.对困难家庭的孩子我们将赠送护牙三件套,特困家庭需要治疗的牙齿给予治疗指导或是一定经济资助。
4.同时我们也将招募医学院校在读大学生参与护齿项目活动作为社会实践,让这些未来的医务工作者了解处于中国最底层儿童的医疗保健现状,为他们提供志愿服务,激发他们未来救世济人的职业责任感和使命感。
- 在偏远困难的山区,不是每个人都有自己的专用牙刷和漱口杯,很多牙刷一用就是几年。

- 才三岁的小男孩,已经满嘴是龋齿(虫牙)。 在城市务工的农民工子女和贫困农村儿童,饮食和卫生习惯都因为得不到好的教育影响,常常年龄很小就满嘴烂牙,再发展下去将会严重影响进食,从而营养障碍。

- 小朋友们很喜欢吃甜甜的带色果味饮料和充满味精的一些油炸包装零食。

- 下雨了,小朋友玩得高兴了,满手是泥也不在乎,隔一会儿别忘了吃东西前洗手啊。

- 农村贫困儿童牙齿状况不容乐观,走进乡村去检查儿童的牙齿,教会孩子们最基本保护牙齿的方法。培养农村家庭和儿童良好的卫生习惯,预防重于治疗,给家长们带去点卫生知识,要靠她们来监督儿童的卫生习惯改变。

- 在接受过卫生习惯教育的农村幼儿班,把儿童牙齿的保护作为了学前教育内容。

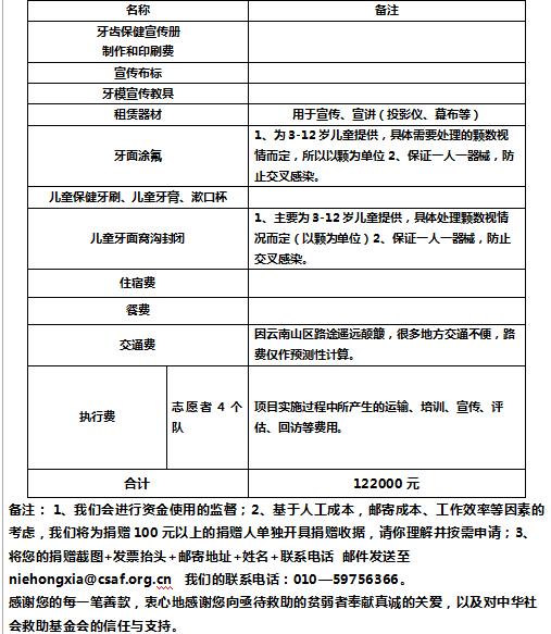
- 执行预算

- 正在加载数据,请稍候
支付宝公益平台募款财务披露
善款支出金额: 暂无财务进展
机构信息
中华社会救助基金会
捐赠票据
中华社会救助基金会将为您开具电子捐赠票据,请您将捐赠截图(包含项目名称、捐赠金额和订单号信息)、捐赠人姓名、开票抬头、金额、电话、电子邮箱等信息发至邮箱chenshuqiang@csaf.org.cn申请,我们将在收到您的开票申请后为您开具电子捐赠票据并发送至您的电子邮箱,请您到时查收。感恩您的信任和理解。