【儿童】恐怖的粉笔灰
发布机构:中国乡村发展基金会
已募善款:55600.27 元 筹款目标: 95874.00 元
项目已完结
参捐人数:11128 人参与捐助
上线时间:上线筹款10.6年
项目介绍
善款去向
财务披露
机构信息
【项目简述】
根据全国和部分省市调研资料显示,教师职业病率呈逐年上升的趋势,职业病呈现多样化方向发展,其中粉尘引起的尘肺以及各种急慢性呼吸道疾病是中国目前职业病中最主要、危害最严重和最广泛的一种。学生近视患病率亦逐年上升,到了异常严重的程度。
由于粉尘中有致癌物质,我国疾病预防中心资料显示,我国3800万专职教师癌症发病率占到了全国癌症总发病率的20%,为普通教师的8倍强。上述分析表明,我们现在迫切需要改变粉笔灰的现状,而无尘性水溶笔的上市让我们看到了希望,相信这款粉笔将是未来5年内山区学校广大师生的认可。
我们计划在下一学期开学的时候让老师跟孩子们能用上无尘粉笔,能拥有一个健康无尘的教学及学习环境。
根据全国和部分省市调研资料显示,教师职业病率呈逐年上升的趋势,职业病呈现多样化方向发展,其中粉尘引起的尘肺以及各种急慢性呼吸道疾病是中国目前职业病中最主要、危害最严重和最广泛的一种。学生近视患病率亦逐年上升,到了异常严重的程度。
由于粉尘中有致癌物质,我国疾病预防中心资料显示,我国3800万专职教师癌症发病率占到了全国癌症总发病率的20%,为普通教师的8倍强。上述分析表明,我们现在迫切需要改变粉笔灰的现状,而无尘性水溶笔的上市让我们看到了希望,相信这款粉笔将是未来5年内山区学校广大师生的认可。
我们计划在下一学期开学的时候让老师跟孩子们能用上无尘粉笔,能拥有一个健康无尘的教学及学习环境。
- 这是我们的志愿者在给孩子们送新衣服时所记录下来的照片。孩子们十分讨厌粉笔灰的表情告诉我们,我们关注山区孩子的心里健康;同时,我们是否也该关注孩子们的身体健康?
- 我们祖国的花朵还在成长阶段,我们可爱的老师正在战斗在教育第一线,而粉笔灰尘却危害着他们的健康。
- 当我们深入学校走访的时候看到上课老师孩子们擦黑板粉尘飞扬的一幕时不禁想能不能让他们用上无尘粉笔,不在受到粉尘的危害呢?
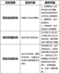
- 【我们要做什么】9月初进入项目执行阶段 项目执行区域及对象:甘肃省天水市周边23所山区村小2500名师生 执行计划:项目预计执行两个月,届时视具体执行情况进行调整。
- 项目预算
- 执行机构:苍南县壹加壹公益联合会(以下简称壹加壹),成立于2007年7月份,属民办非企业单位,登记主管单位是苍南县人民政府办公室。目前共有专职人员7名,志愿者2000多名,下设队伍项目、分会共有46个,其中包括水陆空救援队伍。
- 正在加载数据,请稍候
支付宝公益平台募款财务披露
善款支出金额: 暂无财务进展
机构信息
中国乡村发展基金会
捐赠票据
【捐赠须知】捐赠资金应属于捐赠人有权处分的合法财产
感谢您对中国乡村发展基金会的关注和支持!
为保障每一位捐赠人的权益,中国乡村发展基金会将为您开具电子捐赠票据,您可以在【支付宝公益】-【我的】-【票据】申请开具电子捐赠票据,系统将在48小时内为您开具电子捐赠票据。
在线申请目前仅支持捐款两年内的捐赠票据,如需申请其他时间捐赠票据或有其它问题,请拨打热线010-62655199(工作日9:00-12:00,13:30-17:30)。
再次感谢您对我们工作的支持和理解,祝您生活愉快!
感谢您对中国乡村发展基金会的关注和支持!
为保障每一位捐赠人的权益,中国乡村发展基金会将为您开具电子捐赠票据,您可以在【支付宝公益】-【我的】-【票据】申请开具电子捐赠票据,系统将在48小时内为您开具电子捐赠票据。
在线申请目前仅支持捐款两年内的捐赠票据,如需申请其他时间捐赠票据或有其它问题,请拨打热线010-62655199(工作日9:00-12:00,13:30-17:30)。
再次感谢您对我们工作的支持和理解,祝您生活愉快!